设为首页
|
加入收藏
首页
系部简介
专业设置
教学科研
团学工作
招生就业
海外考试
主题教育
廉政建设
优秀毕业生
联系我们
公告通知
部门简介
商务英语专业
商务日语专业
应用韩语专业
商务英语(文秘速录)
教学管理
专业建设
技能大赛
学生活动
团队风华
招生动态
就业信息
剑桥英语 (BEC)入校须知
韩国语(TOPIK)入校须知
日本语(JLPT)入校须知
主题教育
廉政建设
优秀毕业生
联系我们
招生就业
首页
系部简介
专业设置
教学科研
团学工作
招生就业
海外考试
主题教育
廉政建设
优秀毕业生
联系我们
招生动态
当前位置:
首页
>
招生就业
>
招生动态
>
正文
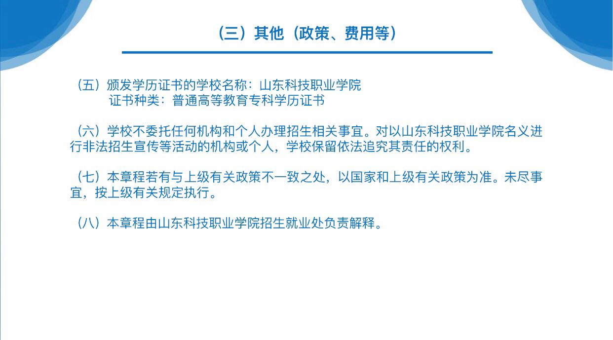
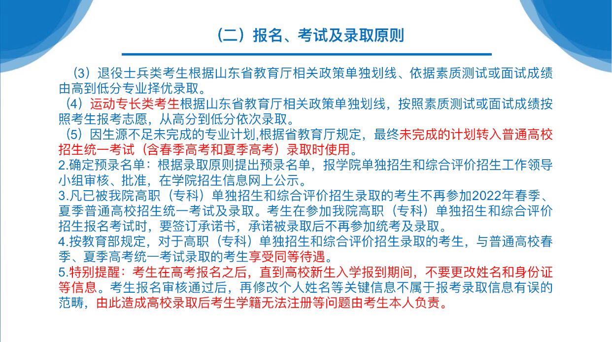
山东科技职业学院2022年单独招生和综合评价招生简介
2021年12月14日 10:37 商务外语系 王莹飞 浏览: 次
、
网站声明:转载或引用本文,须注明本文出处,违者必究
山东教育信息网
|
山东科技职业学院
|
山东大学
|
在线日语学习
|
北京大学
联系邮箱:
waiyu2088@163.com
Copyright 2016,版权所有 山东科技职业学院商务外语系